英国上市公司365
信息公告
当前位置: 首页 > 科研动态 > 正文
我院博士生苏强荣获“蔡定剑宪法学优秀论文奖”二等奖
作者: 时间:2025-11-18 浏览次数:

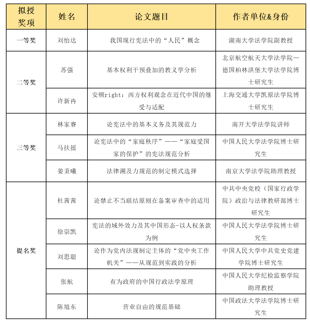
近日,蔡定剑宪法学教育基金管理委员会公示了2025年“蔡定剑宪法学优秀论文奖”评选结果。我院博士生苏强的论文《基本权利干预叠加的教义学分析》荣获二等奖。

本次征文活动自5月5日启动,10月7日截止,共收到申请论文191篇。经严格的匿名初审和匿名终审,最终评选出11篇论文,授予“蔡定剑宪法学优秀论文奖”,其中一等奖1名、二等奖2名、三等奖3名,提名奖5名。

蔡定剑宪法学教育基金是由蔡定剑教授的家人与好友及认定依宪治国是国家发达、人民安康、社会和谐之制度保障的人士捐资,于2011年5月设立于中国政法大学教育基金会下的独立子基金。基金设立的“蔡定剑宪法学优秀论文奖”是国内宪法学领域最具影响力的青年学术奖项之一,主要面向40岁以下青年学者,旨在鼓励深入开展宪法研究,推动我国宪法实施和法治建设的发展。

我院学子在本次评选中取得佳绩,体现了我院在宪法学研究与青年人才培养方面的良好基础和持续积累。学院将持续加强青年人才的培养支持,着力提升学术创新能力,服务教育强国、人才强国和法治中国建设,为推进高质量法治发展贡献更多学术力量。


CopyRight© 2026 365上市公司(英国)集团-官方网站 版权所有 All rights reserved