365上市公司(英国)集团-官方网站
首页
|
内部管理
|
联系我们
首页
学院概况
领导机构
机构设置
教研机构
智库基地
师资队伍
师资概况
专职教师
新闻动态
人才培养
本科生
研究生
科研动态
国际交流
学生事务
学生活动
学习二十大
信息公告
· 法学院招收2026年硕士研究生一...
· 法学院招收2026年硕士研究生一...
· 法学院招收2026年硕士研究生一...
· 法学院招收2026年硕士研究生一...
· 北京航空航天大学法学院招收202...
· 法学院2026年推荐优秀应届本科...
· 北京航空航天大学法学院接收推...
当前位置:
首页
>
学术动态
> 正文
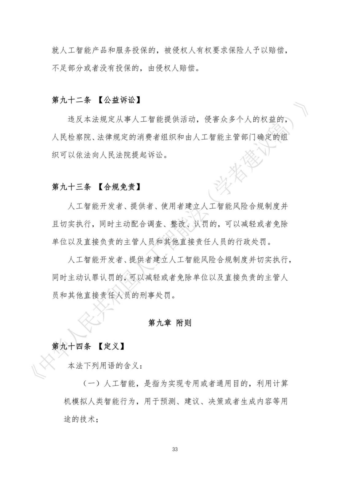
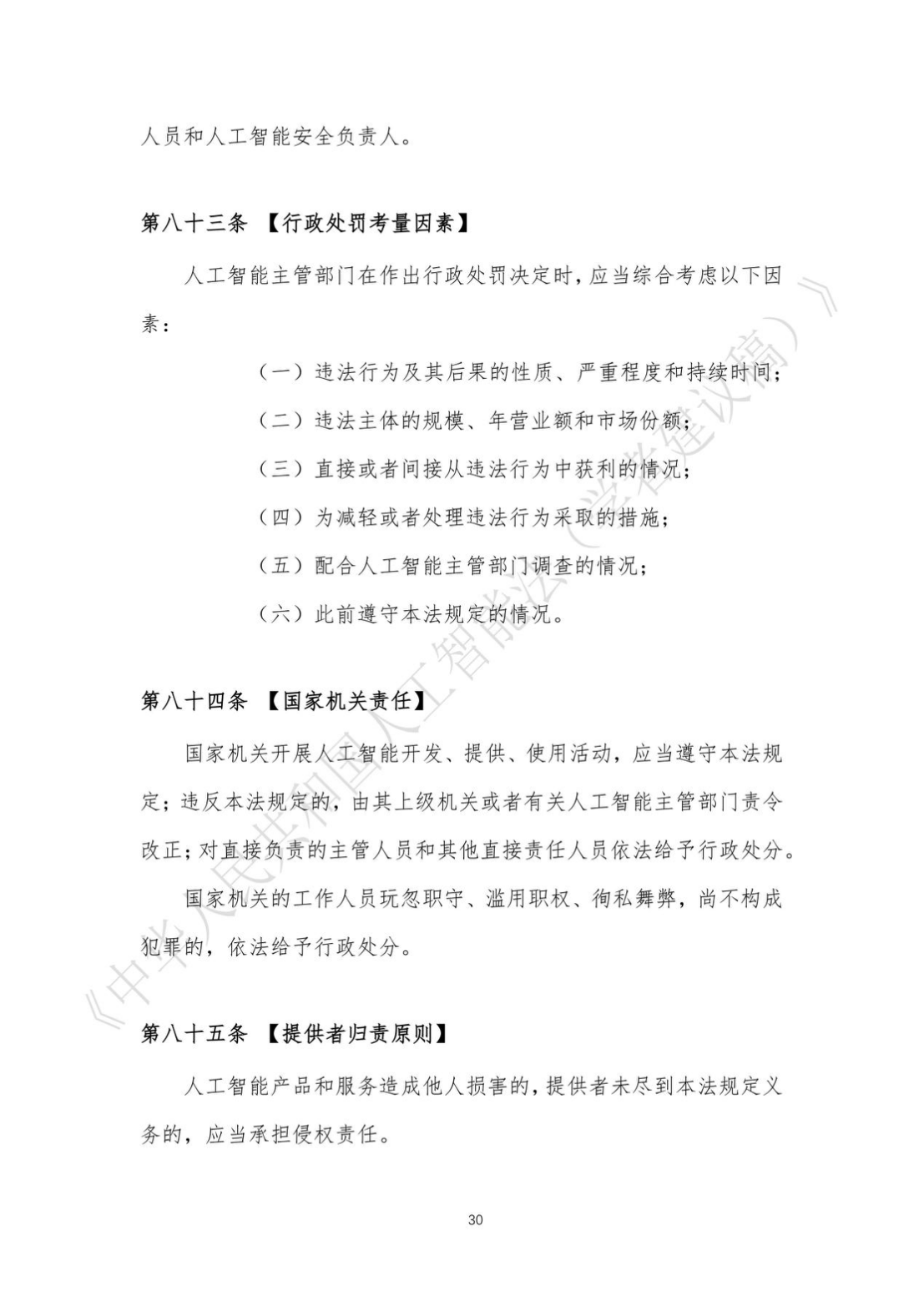
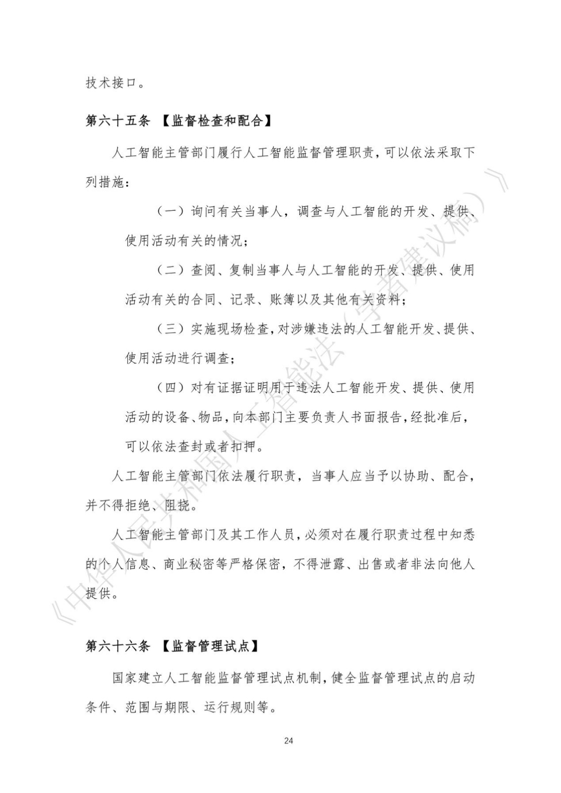
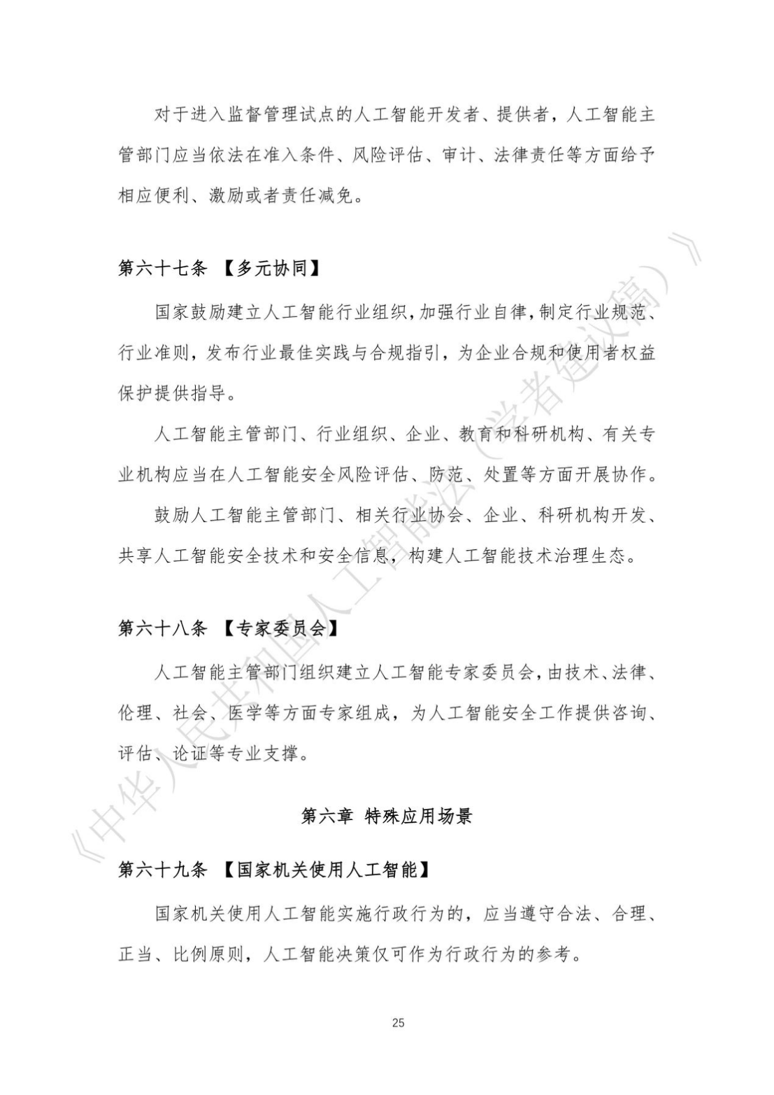
《中华人民共和国人工智能法(学者建议稿)》
作者: 时间:2024-03-20 浏览次数:
CopyRight© 2026 365上市公司(英国)集团-官方网站 版权所有 All rights reserved